【前情提要】:雖然說在師承上筆者是經方一脈,但是後世的時方有很多也是基於經方的基礎發展開來的,而且有些確實是十分精妙,並且得到大量的驗證。這個系列主要是和大家談談在臨床上會用到的一些時方方劑, 這就是我們「以經方為基本的系統架構,再加上時方之確當者」這種理念的體現。
我們常說要「健脾」,這是中醫調理脾胃功能的一種治療原則,意指透過藥物、飲食或生活方式,增強脾的運化能力,使食物與水液能正常消化、吸收並轉化為氣血,供養全身。而脾在中醫中被視為「後天之本」,主運化、升清與統血。當脾氣虛弱時,常出現食少腹脹、疲倦乏力、便溏或水濕停滯等症。健脾的目的就是恢復脾胃的運化功能,改善消化吸收與水液代謝,使氣血充足、身體輕健。常配合化濕、理氣或溫中等方法一同運用。
健脾的方劑中,有一帖看似溫和卻非常有力量的宋代名方——參苓白朮散。就是同時配合化濕理氣功能的方劑。
我們先來復習一下經方中有關「健脾」的方劑(我整理成表格。這樣比較容易掌握)。事實上這也是參苓白朮散的各種治則的原始來源:
| 方劑(《傷寒論》) | 主證(用「健脾/中焦」角度簡述) | 健脾著力點 | 核心組成/藥對提示 | 臨床小提醒 |
|---|---|---|---|---|
| 理中丸(又稱「人參湯」類) | 中焦虛寒:腹痛喜溫按、下利、嘔吐、食少、四肢不溫等(太陰虛寒為主)。 | 溫中散寒、補氣健脾,使「運化」重新啟動。 | 人參+白朮+乾薑+炙甘草(補中帶溫)。 | 屬「寒濕/虛寒」一路;若舌紅口渴、便祕偏熱,勿硬套。 |
| 桂枝人參湯 | 表未解又見太陰:惡風發熱/身痛同時伴腹滿、下利、食少等中焦虛寒。 | 一手解表,一手扶脾;「外解而內不虛」的典型思路。 | 桂枝湯之「桂枝、芍藥、甘草、生薑、大棗」合人參、白朮、乾薑(版本以原文為準)。 | 同時有表證與脾虛者很常見:例如感冒後拉肚子、胃口垮掉。 |
| 小建中湯 | 中焦虛寒、肝脾不和:腹痛綿綿、喜溫喜按、心悸、虛勞樣不適。 | 溫中補虛、緩急止痛;把「脾胃的底氣」慢慢養回來。 | 桂枝湯基礎上重用膠飴(飴糖)以建中補虛。 | 常見於體質偏虛、壓力大、腸胃敏感者;痛多為「虛痛」。 |
| 苓桂朮甘湯 | 中陽不足、痰飲內停:胸悶、心悸、眩暈、身重、尿少或水飲上逆。 | 健脾利水、溫陽化飲;「脾運不動→水飲堆積」的處理法。 | 茯苓+桂枝+白朮+甘草(溫化+滲利)。 | 若是「濕重、頭暈、胸悶」且舌苔膩、身困,這類思路很對味。 |
| 五苓散 | 水濕不化、膀胱氣化不利:小便不利、口渴欲飲或飲入即吐、頭重等。 | 通陽化氣、利水滲濕;讓脾的「水道管理」恢復秩序。 | 澤瀉、茯苓、豬苓、白朮、桂枝。 | 重點不是「猛補」,而是把水濕代謝打通;屬「化濕健脾」常用經方。 |
| 真武湯 | 脾腎陽虛、水氣內停:畏寒、四肢冷、腹痛下利,或浮腫、眩暈、心悸、尿少。 | 溫陽健脾、利水祛濕;偏「扶陽以運水」。 | 附子+白朮+茯苓+生薑+芍藥。 | 水腫、頭暈、心悸而偏寒者常見;若明顯熱象/口乾咽燥,需另辨。 |
| 半夏瀉心湯 | 寒熱錯雜、脾胃升降失職之「痞」:心下痞滿、噯氣、噁心、腸鳴下利或胃腸不和。 | 和胃降逆、調中氣機;屬「把脾胃升降重新校正」。 | 半夏、黃芩、黃連、人參、乾薑、甘草、大棗。 | 不是單純補或單純瀉,而是「和解中焦」;現代常見於功能性消化不良樣態。 |
| 生薑瀉心湯 | 瀉心湯類之痞證偏「水氣/嘔逆」更明顯:痞滿、嘔、腸鳴下利等。 | 和胃散水、降逆止嘔;讓中焦不再「上逆下陷」。 | 在瀉心湯體系中加強生薑以散水飲、止嘔逆。 | 嘔惡明顯、胃裡像有水晃蕩者,常見其用武之地。 |
| 甘草瀉心湯 | 痞證兼「虛」更重:心下痞滿、噫氣、腸鳴下利,或見口腔黏膜/咽部不適等(依臨床活用)。 | 和中補虛、調和寒熱;偏向把「中焦的底盤」穩住。 | 瀉心湯體系中甘草用量相對更重,以緩急和中。 | 適合「中氣不足又寒熱錯雜」那種卡住的感覺:補也不行、瀉也不行。 |
| 吳茱萸湯 | 胃寒上逆:乾嘔、吐涎沫、頭痛,或食入即吐、胃中冷痛等。 | 溫胃降逆、散寒止嘔;屬「把中焦寒氣趕走」。 | 吳茱萸+生薑+人參+大棗。 | 吐得厲害但又怕冷、胃裡發冷者較像;若是熱嘔、口渴喜冷飲需另辨。 |
| 四逆湯 | 少陰/太陰陽衰:四肢厥冷、下利清穀、精神疲弱等(中焦與少陰同受)。 | 回陽救逆、溫中扶脾(以陽為運化之火)。 | 附子+乾薑+炙甘草。 | 屬「重症寒厥」思路,偏救急;日常健脾不常直接用到,但理法與脾陽密切。 |
| 通脈四逆湯 | 四逆湯證更甚,陽氣欲脫、脈微欲絕、厥冷明顯。 | 強力回陽通脈,間接恢復中焦運化。 | 在四逆湯基礎上加強回陽通脈之力(依原文加減)。 | 屬急重症範疇;辨證要求高,不建議自行套用。 |
| 旋覆代赭湯 | 胃氣虛而痰飲/氣逆上衝:噯氣頻作、反胃、嘔吐、心下痞硬不舒。 | 降逆化痰、益氣和胃;讓胃氣「往下走」才吃得進、化得了。 | 旋覆花+代赭石配人參、半夏、生薑、大棗、甘草等(依原文)。 | 重點在「降逆」與「和胃」並行:只降不補容易更虛,只補不降更堵。 |
在這裡還是要再一次說明一下: 宋方是指宋代醫書中所記載並廣泛流傳的方劑,如《太平惠民和劑局方》中的許多名方。從歷史上看,宋代距離漢代並不遙遠,中醫理論與臨床經驗多承繼自漢代醫學體系,尤其深受《傷寒論》《金匱要略》等經方思想影響。許多宋方在組方思路、藥物配伍與治療原則上,都能看到經方的影子,有些甚至是由經方加減化裁而來。例如在補氣、健脾、化濕、理氣等方面,往往以漢代方劑為基礎加以發展。因此在臨床與學術討論中,有些宋方常被視為經方體系的延伸,甚至被廣義地歸入「經方」範疇,反映出中醫方劑學一脈相承、逐代發展的特色。
■ 參苓白朮散的功能概述
參苓白朮散誕生於宋代的醫學典籍《太平惠民和劑局方》,距今已經流傳了將近一千年。這個方子其實是從大家熟悉的補氣名方「四君子湯」發展而來,但在原有補氣健脾的基礎上,又加入了更多能調整人體濕氣與消化功能的藥物,因此功用更加全面。簡單來說,這個方子的精神可以用一句話概括:補其虛、除其濕、行其滯、調其氣。
如果把人體比喻成一個運作精密的廚房,那麼脾胃就像廚房裡最重要的料理系統。食物進來之後,要經過「腐熟、運化、輸布」等一連串過程,才能變成身體可利用的營養。然而一旦脾胃功能變弱,這個廚房就開始出問題:食物消化不好,水濕代謝不順,整個身體像是堆滿沒有處理好的食材。中醫把這種狀態稱為「脾虛生濕」。參苓白朮散的設計,就是專門來修復這個「廚房系統」。
中醫古人有一句話形容這種情況叫做「土敗」。在五行理論中,脾屬於「土」,土若是衰敗,整個身體的運化能力就會下降。有些人是先天脾胃比較弱,有些人則是後天習慣不好,例如特別愛吃冰品、冷飲,或長期作息紊亂;另外像一些重大疾病或化療後的患者,也常常會出現脾胃虛弱、消化吸收差的情況。當「土」失去力量時,人體就容易積聚濕氣,而這些濕氣往往表現在身體下半部,例如長期腹瀉、下肢輕微浮腫,或女性白帶增多等現象。參苓白朮散正是為了這類體質而設計。

■ 參苓白朮散的組成
這個方子之所以歷久不衰,除了理論清晰,更因為組方非常巧妙。很多調理脾胃的方子常常會加入一些行氣藥,例如木香、陳皮或香附等,幫助氣機運行。不過參苓白朮散卻刻意避開這些比較「耗氣」的藥物。原因很簡單——既然病機的核心是脾氣已經很虛,那就不能再用太多會消耗正氣的藥。這種「補而不耗」的設計,正是古方用藥精妙之處。
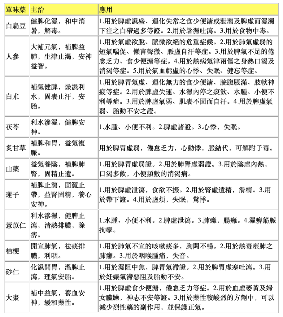
人參、茯苓、白朮放在方名之首。可見其重要性。人參是用來大補元氣,補脾益肺,生津止渴,安神益智。白朮的作用是補氣健脾,燥濕利水,固表止汗。茯苓可利水滲濕,健脾安神。
方中的藥物各有角色。例如很多人熟悉的山藥,常被認為是補腎的藥,但其實它對脾胃的幫助非常重要。山藥既能補氣,又能養陰,還能強化中焦運化,因此在這個方子裡是一味關鍵的「中樞藥」。另一味常見的食材——薏苡仁,在中醫裡則具有利水滲濕、清熱健脾的作用。現代研究還發現它對於改善血液循環與代謝也有幫助,因此在這個方子中,它既能除濕,又能幫助身體清理一些代謝廢物。
此外,扁豆與蓮子的搭配也很有意思。扁豆能健脾化濕,同時還有一定的解毒作用;如果把扁豆炒過之後再使用,對於脾虛引起的腹脹尤其有效。蓮子則一方面能補脾,一方面又能益腎、固精止瀉,對於長期腹瀉或女性白帶問題都有幫助。
炙甘草是用來補脾和胃,益氣複脈。砂仁可化濕開胃,溫脾止瀉,理氣安胎。大棗是用來補中益氣,養血安神,緩和藥性。
而整個方子裡最令人驚喜的一味藥,是桔梗。我一開始也很疑惑:「一個治脾胃的方子,為什麼會用到桔梗這種「肺藥」?」低細思之後才體悟到,其實這正是中醫配伍的巧思。桔梗能宣肺開氣,使氣機上達,讓水濕更容易被運化排出。當肺氣宣通時,脾胃運化也會變得順暢。換句話說,桔梗就像是為整個方子打開一條「氣機通道」,讓補脾與化濕的力量能更好地發揮。


■ 參苓白朮散的現代應用
隨著現代生活方式的改變,參苓白朮散的應用也逐漸超越了傳統腸胃疾病的範圍。例如現代人飲食過於精緻與豐富,脾胃運化功能卻跟不上,就容易形成一種中醫稱為「濕濁」的代謝產物。有人形象地把它叫做「血油」。在臨床上,這類情況往往與三酸甘油脂過高、脂肪肝等問題有關。透過健脾除濕、改善代謝,參苓白朮散常被用來調整這些代謝失衡,效果有時甚至比單純降血脂的藥物更穩定。
在中醫診斷中,如果患者的脈象呈現出一種「緩而無力」的感覺,往往意味著脾氣虛弱。當這樣的脈象同時伴隨血脂偏高時,參苓白朮散往往是非常合適的選擇。
更有趣的是,這個方子還具有某種「體型調節」的特點。對於體質偏瘦的人,它可以改善吸收能力,使身體逐漸長出健康的肌肉與彈性;而對於因脾虛濕盛而肥胖的人,它又能幫助代謝水濕,減少腹部脂肪。因此古人甚至把它稱為「癡肥者的聖品」,特別適合那些明明吃得不算太多,但肚子卻總是鼓鼓的人。

在臨床上,參苓白朮散也常被用於一些慢性疾病的調理,例如慢性胃炎、慢性結腸炎、消化不良、慢性支氣管炎、肺結核後期體質調養、慢性腎炎,以及脾虛型貧血等。此外,對於女性長期困擾的白帶問題,它也常常能提供很好的改善效果。對於大病初癒或接受化療後的患者,這個方子更常被用來恢復脾胃功能、提升食慾與體力。
雖然方名曰「散」,但在宋代是把散拿去煮來喝的! 如果要針對三酸甘油脂或脂肪肝等代謝問題進行調理,臨床上通常會使用水煎藥的形式,因為煎劑能更完整地發揮藥物的協同效果。
■ 參苓白朮散的重要搭擋
在實際運用中,許多醫家還會把參苓白朮散與另一個著名方劑——保和丸搭配使用。這兩個方子就像一對合作默契十足的搭檔。參苓白朮散負責修復脾胃、化除濕氣,而保和丸則專門處理飲食積滯、幫助消化。兩者合用時,一方面能恢復腸胃的運化能力,另一方面又能清理積存在腸胃中的食物停滯與代謝廢物。對於現代人因飲食不節、暴飲暴食所導致的慢性疲勞、高血脂、過敏性皮膚炎或各種消化問題,往往能發揮相當好的調理效果。

從一個簡單的補脾方開始,參苓白朮散一路發展成為能調整腸胃、代謝與體質的經典方劑。它提醒我們一個非常重要的中醫觀念:很多看似複雜的慢性疾病,其實往往從脾胃開始。只要把「土」養好了,整個身體的運作就會重新回到正軌。
